8381666
网站首页
公司介绍
新闻中心
产品展示
研发中心
服务承诺
工程案例
联系我们
产品展示
MBR
反渗透(RO)
电除盐(EDI)
水处理工程设备
微滤(MF)
超滤(UF)
納滤(NF)
工程案例
多介质过滤器
酸碱储罐
发货现场
服务热线:0535-8381666
首页
> 超滤(UF)
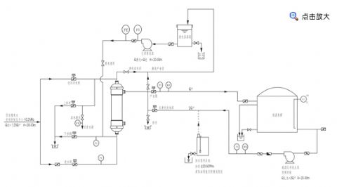
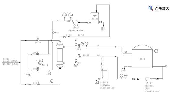
超滤(UF)
超滤典型工艺流程
[所属分类:超滤(UF)] [发布时间:2015-3-3] [发布人:管理员] [阅读次数:] [
返回
]
点击放大
上一个
下一个
返回